米兰体育app
欢迎访问米兰体育app_官方网站 官方网站!网址:cnkechuang.com
返回米兰体育app
|
联系我们
米兰体育app_官方网站
公司概况
企业简介
组织机构
企业资质
企业荣誉
米兰体育app
最新公告
米兰体育app
行业资讯
政策法规
工程业绩
经典工程
海外工程
下属公司
人力资源
教育培训
招聘信息
联系我们
联系方式
您所在的位置: > >
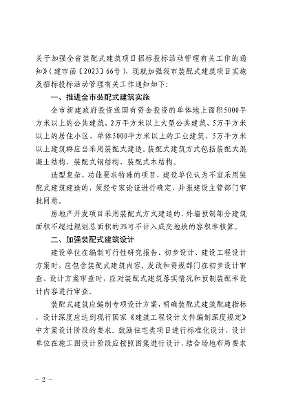
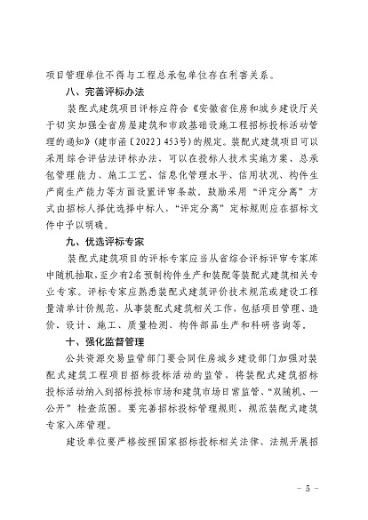
关于加强装配式建筑项目实施及招标投标活动管理有关工作的通知
日期:03-17 浏览次数:
7422
视力保护色:
0
【打印此页】
【关闭窗口】
上一篇:
下一篇:
关于进一步加强绿色建筑工程项目监督管理的通知
米兰官方网站-米兰(中国)
开云体育-开云(中国)一站式服务官方网站
华体会网页版-华体会(中国)
米兰体育-米兰(中国)
乐鱼官方网站-乐鱼(中国)
乐鱼官方端网站登录入口-乐鱼(中国)
爱游戏-爱游戏(中国)一站式体育服务平台
星空体育-星空(中国)一站式服务官方网站
米兰官方网站-米兰(中国)-米兰milan(中国)
爱游戏官方网站-爱游戏aiyouxi(中国)